图解兰州市城关区第十八届人民代表大会政府工作报告

时间:2016-12-03 11:45来源:大西北网 作者:张云文 点击: 载入中...
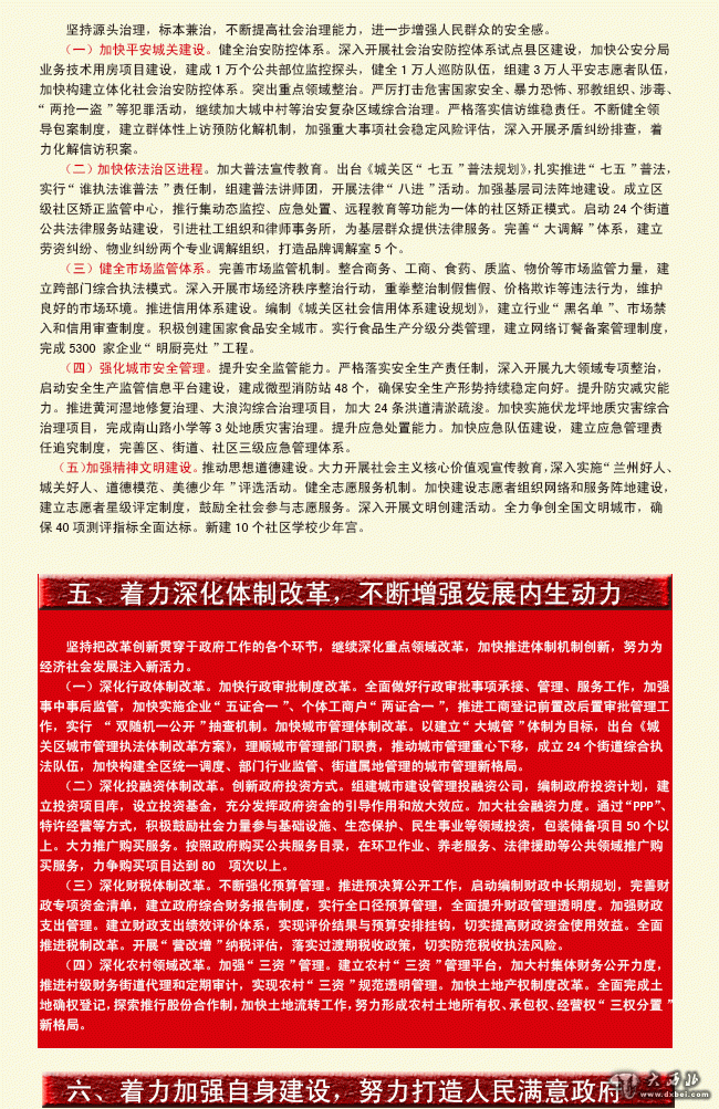
大西北网讯 12月3日,城关区第十八届人民代表大会第一次会议隆重开幕。代区长高文阳代表区人民政府向大会作政府工作报告。会议总结盘点过去五年主要成就,回顾2016年工作;认真谋划今后五年发展目标,安排部署2017年政府工作主要任务。









(责任编辑:张云文)
>相关新闻
  • 兰州市殡仪馆4月23日起恢复群众祭祀、告别、守灵等治丧活动
  • 城关区除游泳馆以外所有室内外体育场馆有序恢复开放
  • 兰州:城关区小饭桌5月6日起逐步恢复经营
  • 兰州高三“一诊”结束一线老师划重点
  • 兰州市西固区教育局为41所学校聘任“健康副校长”
  • 兰山公园、白塔山公园……兰州市A级景区已恢复开放17家
  • 顶一下
    (0)
    0%
    踩一下
    (0)
    0%
    ------分隔线----------------------------
    推荐内容
    网站简介  |  保护隐私权  |  免责条款  |  广告服务  |  About Big northwest network  |  联系我们  |  版权声明
    陇ICP备08000781号  Powered by 大西北网络 版权所有  建议使用IE8.0以上版本浏览器浏览
    Copyright © 2010-2014 Dxbei Corporation. All Rights Reserved