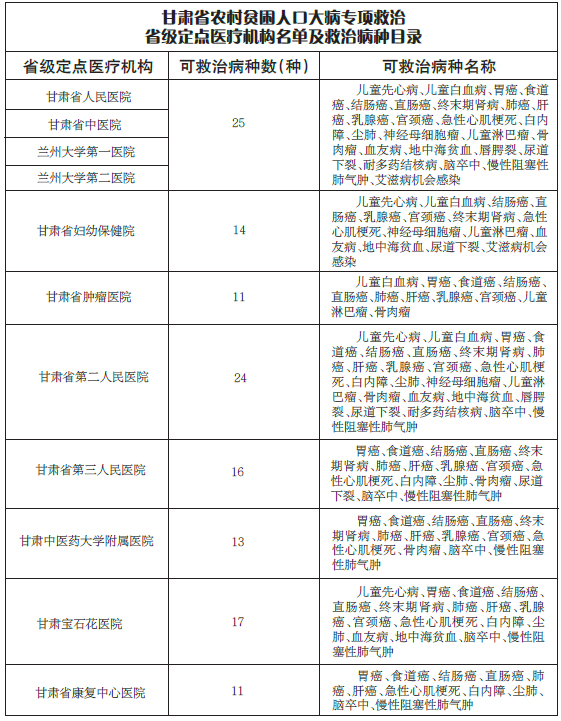
大西北网讯 省卫健委日前下发通知,公布我省农村贫困人口大病专项救治省级定点医疗机构等事项。对农村贫困人口大病专项救治省级定点医院及各医院救治病种目录进行了重新评审,并重新调整了甘肃省农村贫困人口大病专项救治工作领导小组。




|
|
|
|
|
|
|
|
|
大西北网讯 甘肃省卫健委3月15日通报称,3月14日20时至3月15日20时,伊朗包机来甘311人...
新区将开展地企联合招商 力争新引进省外项目50个签约金额300亿元 大西北网讯 3月15日...
火车站至公交五公司盾构区间实现双线隧道贯通 轨道交通2号线一期工程施工步伐加快...
近日,甘肃省市场监督管理局发布通知,分批次有序恢复兰州市牛肉面馆营业。兰州市...
近日,兰州市在做好疫情防控工作前提下,组织推动各类生产企业复工复产。截至2月...
近日,各地采取多种措施,加强对新型冠状病毒感染的肺炎疫情防控...