




大 西 北 网 讯 根据《教育部办公厅关于做好2019年普通中小学招生入学工作的通知》《兰州市教育局关于做好2019年全市小学招生工作的通知》精神,城关区教育局于5月10日发布了《兰州市城关区教育局2019年小学招生工作实施意见》(以下简称《意见》),对城关地区2019年小学招生工作做出了整体安排。


















《2019年小学招生工作实施意见》解读:
根据《教育部办公厅关于做好2019年普通中小学招生入学工作的通知》《兰州市教育局关于做好2019年全市小学招生工作的通知》精神,城关区教育局于5月10日发布了《兰州市城关区教育局2019年小学招生工作实施意见》(以下简称《意见》),对城关地区2019年小学招生工作做出了整体安排。
工作要求
2019年城关地区学校招生工作将突出体现以下特点。
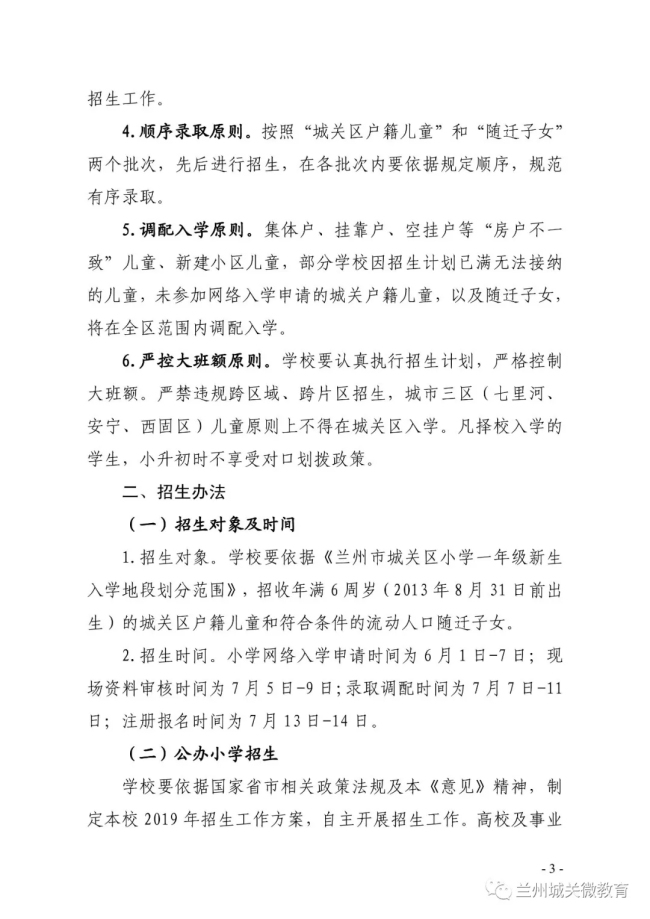
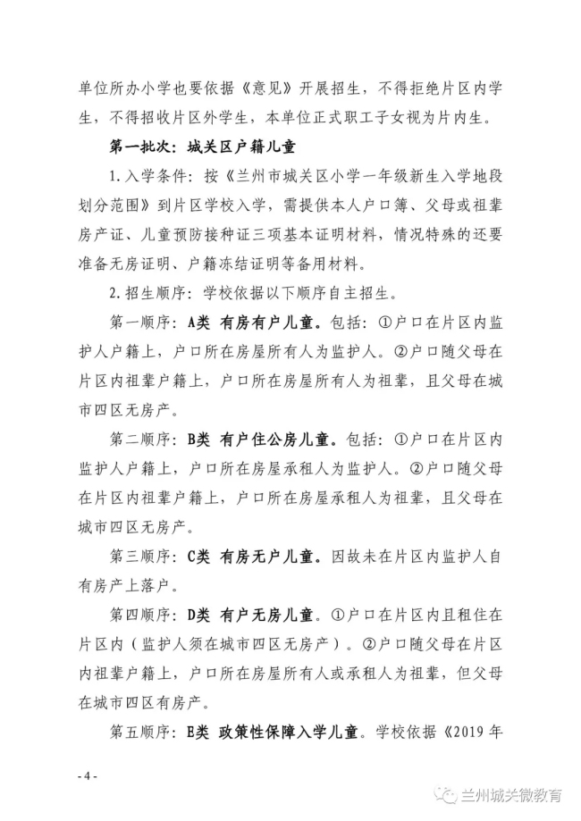
一是严格控制跨区域、跨片区入学。城关区户籍学生严格依照《兰州市城关区小学一年级新生入学地段划分范围》报名入学。自2019年秋季学期起,同一学校片区内一套房产六年内只提供一个学位。凡择校入学的学生,小升初时将不享受对口划拨政策。
二是以居住证作为随迁子女入学的基本依据。积极落实国家省市相关精神,持有城关区地址居住证的随迁子女方可入学,且为保障随迁子女入学权利,其监护人须保证居住证地址与实际居住地址一致。
三是严格执行网络入学申请制度。所有要在城关区小学入学的学生都必须参加网络入学申请,填报信息、上传证明材料、选择审核学校和审核时间等。否则将无法正常入学。
四是坚持批次招生、顺序录取。按照“城关区户籍儿童”和“随迁子女”两个批次先后招生,在各批次内也依据房户情况或购房及缴纳社保情况等分类别、按顺序录取。
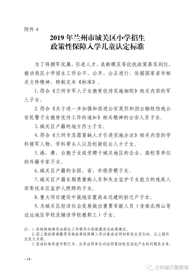
五是积极落实优待政策。符合条件的军烈警察子女及学科领军人、带头人以及创新创业人才子女等入学,依照《兰州市军人子女教育优待实施细则》《兰州市急需紧缺人才引进实施办法》等,调配入学。另有子女已经在城关区小学上学的随迁子女家庭,还可进行“多子女登记”,招生时将在顺序录取的基础上,予以酌情考虑。
六是加大调配入学力度。集体户、挂靠户、空挂户等“房户不一致”儿童、新建小区儿童,因学校招生计划已满无法接纳的儿童,未参加网络入学申请的城关户籍儿童,以及随迁子女,将在全区范围内调配入学。
招生对象
今年城关地区小学将招收年满6周岁(2013年8月31日前出生)的城关区户籍儿童和符合条件的流动人口随迁子女。城市三区(七里河、安宁、西固区)儿童原则上不能在城关区入学。
招生时间
6月1日-7日:网络预报名时间
7月5日-6日:城关区户籍儿童到片区学校审核资料
7月8日-9日:随迁子女到自主选择的审核学校审核资料
7月12日:招生名单公示
7月13日-14日:到校注册报名
报名材料
城关区户籍儿童:本人户口本、父母或其他法定监护人房产证、儿童预防接种证三项基本证明材料。情况特殊的还需准备城市四区无房证明、户籍冻结证明等备用材料。超龄儿童还要提供经户籍地街道办或教育局批复的延缓入学申请。
随迁子女:父母或其他法定监护人的城关区地址居住证、本人户口本、儿童预防接种证三项基本证明材料,并准备好房产证、基本养老保险缴纳凭证等备用材料。
报名流程
第一步信息采集:儿童家长登录城关区小学入学报名招生系统,认真阅读系统须知,注册后,登录如实填写相关信息,符合要求的儿童还可选择政策性保障入学意向学校或多子女登记等信息。
第二步资料审核:儿童家长依据系统进程提示,按规定时间到指定学校审核入学材料,确定生源类别和排序,认定政策性保障入学资格等。
第三步学校录取:学校分批次、分类别实施网上录取。
第四步注册报名:儿童家长依据系统进程提示,按规定时间到指定学校注册报名。
注意事项
1.集体户、挂靠户、空挂户等各类“房户不一致”及所在住宅区未按规定配建学校和配建不到位的城关区户籍儿童,不能纳入划片招生范围,视学位空额情况调配入学。
2.儿童父母或其他法定监护人须保证所提供的个人信息及证明材料真实有效,否则,城关区户籍儿童将丧失片区学校的入学资格,随迁子女将丧失城关区公办学校入学资格。
3.不服从调配的随迁子女视作自动放弃在城关区公办学校入学机会,回户籍地就读。
4.自愿入读民办学校的儿童,到民办学校报名入学。民办学校不得采用笔试或任何变相形式的知识性测试选拔生源;不得通过举办相关培训班或与其他教育机构进行合作,提前选拔、特殊培养学生。
请广大儿童家长依据《意见》要求,提前准备好相关报名材料,在规定时段登录预报名系统,注册、填报信息,并持续关注系统后期提示,按时到指定地点审核材料、注册报名。也请家长们提高警惕,远离以“上学”“择校”为名非法牟利的“学托”“学贩”,谨防上当受骗。积极向纪委监委、公安等职能部门举报各类扰乱招生秩序的不正之风和违纪违法行为,共同营造风清气正的小学招生环境。如果广大家长对招生工作还存在疑问,请到各招生学校进行现场咨询。也可拨打电话,向城关区教育局进行咨询,电话号码:84385378461453。
(责任编辑:张云文)











