中国有句老话叫“防患于未然”,这句古语用在疫苗上再恰当不过。接种疫苗可以降低感染疾病的几率,可以说是目前防控部分疾病最行之有效的方法了。
不过值得注意的是,接种疫苗并非“一劳永逸”。疫苗的有效率会随着疫苗本身的质量和受种者自身体质差异存在变数,和药品一样,它并不能保证对每一个受种者都安全有效。
那如何确定注射的疫苗是否安全有效呢?医院能检测抗体吗?如果不知道抗体水平的话,补种是否有风险?
其实有两种途径。
一是检查自身的抗体水平。不过,据了解,目前大多数医院只能检测乙肝的抗体水平,而其他种类的疫苗,绝大多数医疗机构都不提供抗体核查。
二是可以通过查询疫苗本身来确定。查询接种记录,对比疫苗生产企业和批号,看看接种的是否为问题疫苗。当然也可以咨询接种单位。
如果疫苗接种本上部分疫苗只显示批号未显示厂家,可以登录中国食品药品检定研究院官网查询。点开后可以看到“生物制品批签发”,找到接种记录本上的编号。网页的最底端,还有过往生物制品批签发,点击相应年份,就可以查找过往疫苗的批次记录了。如果批号里有英文字母,那是进口疫苗,纯数字的就是国产疫苗。不过我们暂时没有在上述官网上查到带英文字母的批号。
例如,一支疫苗的批号是“201411077”,前四位代表年份,需要在2014年查找该支疫苗的批准情况;后面的“11077”代表疫苗的生产时间和批次,“11”代表的是11月,“077”不是日期,一般是指批次。这支疫苗生产时间为2014年11月,但是由于从产品生产到检验合格和上市需要一定的时间,所以想要查到该批次被公示的情况,需要往后2-3个月的公示名单里找,找到后点击进去,就会显示该疫苗的生产厂家、规格、批号、批量、有效期。
疫苗事关国人的生命健康,倘若有哪个批次或种类的疫苗出现问题,新闻报道会及时推送相关消息到大家眼前,各地卫生部门和疾控部门也会作相应的通报。如果遇见问题疫苗的报道,又恰巧在对应的时间段接种过,那就按照上面的方法去查询确定吧。
不过,需要提醒的是,一定要按照权威部门或媒体发布的权威信息去对比查询,不要被那些为了吸引眼球的小道消息给蒙蔽了。
是否要补打?
除乙肝外,抗体水平一般无法检测到。那么,在怀疑抗体水平低又无法确定时,能否选择补打疫苗?尤其是孩子,补打的效果如何?是否又会存在风险?下面来给大家提供一份详细攻略。
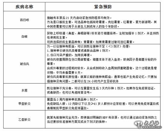
◎ 百白破
百白破疫苗有成熟的补种方案,不仅效果良好,还能根据具体补种年龄、以往接种情况制定方案。但补种百白破疫苗存在着风险。
如果孩子体内已经存在了足够的抗体,可与接种部位的抗原形成抗原-抗体复合物沉淀,造成局部炎症,又叫Arthus反应。
虽然出现这一反应的病例通常可以缓解,出现后遗症的情况少见。但出于谨慎,目前的建议是加强针的间隔不应低于10年;如果前次接种引起Arthus反应,则从末次接种算起至少推迟10年。
百白破疫苗本身就是儿童免费疫苗中不良反应最多的疫苗,因此补种需要更加谨慎。
◎ 狂犬病
狂犬病毒中和抗体检测同样在医院开展的不多,有些地区的疾控中心可以做此项检测,可向当地疾控部门查询。
对于普通人来说,狂犬病疫苗可以不用做事前预防,只需在暴露后紧急接种。因此,如果不是经受了暴露正在接种程序中,可以无需补种。如果正在接种中,可以切换到可靠的品牌。
此外,如果肇事动物存活超过10天就能完全排除狂犬病,不管接种哪个品牌的产品,都可以停止接种。
◎ 水痘
水痘疫苗补种很安全。即使孩子原本体内存在高滴度抗体,补种风险也不大,因此也不用特地化验抗体。
此前广东省推荐的水痘疫苗接种方案为1针次,去年10月广东省卫计委下发通知建议,如果此前只接种过一针水痘疫苗,可以补种一针,以达到更好的保护效果。省疾控中心专家推荐4至6岁的孩子,尤其是在读幼儿园的孩子补打第二针。
◎ 乙肝
化验乙型肝炎表面抗体(anti-HBs),≥10mIU/mL视为接种成功。这一定量检测在各家医院已普遍开展,单次检测费用在40元左右。
因此,如果查出体内anti-HBs滴度不足10mIU/mL,可以补种一针加强效果。补种非常安全,不用考虑风险。
极个别的人会全程接种乙肝疫苗(三针)后,乙肝表面抗体依然为阴性,建议更换其他品牌按照程序重新接种。如果接种两次后,依然无法获得抗体,即表示对乙肝免疫不敏感,无须再接种乙肝疫苗了,主要是接种了也没用。
◎ 甲肝
化验甲肝病毒抗体IgG(anti-HAVIgG),定性阳性视为接种成功。补种效果良好也很安全,没有什么风险。
◎ 流感
流感病毒属于快速变异的病原体,每年需要接种当年当地新品。既往接种不管是否有效,对后续接种都不会产生实质不良影响。因此就无须补种。


如果不补种,万一以后接触到传染源,该怎么办呢?

补种会否有不良反应?
实际上,疫苗的常见不良反应包括局部的红肿热痛、发热、过敏等,一般都比较轻微。而过敏等比较严重的情况,发生率很低,对大多数人来说,疫苗是安全的。
疫苗产生的不良反应,多发生在接种后的24~48小时内;后期再发,或者产生后遗症的可能性很小。
(责任编辑:张云文)










