

昨日,省质监局召开新闻发布会,公布了今年二季度产品质量监督抽查结果。其中太阳镜产品的抽查中,在近年来首次检出交通讯号透射比和色极限方面的问题,而这样的情况可能导致驾驶员把红色看成黄色,把绿色看成灰色,影响驾驶员对交通信号的判断。
本次共抽查1030家生产和经销企业的1342批次样品。经检验,合格样品1221批次,产品抽查总体合格率为90.91%。抽查共涉及四大类26种产品,后4种产品合格率分别是电力电缆77.8%,汽车用制动器衬片80%,木家具80.4%,太阳镜82%。
>>镜片太弯 会造成折射
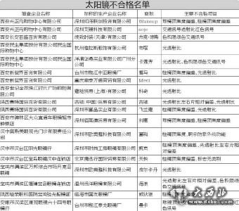
太阳镜,本次共抽查了西安、宝鸡、汉中、安康、商洛等市45家经销企业的101批次产品。经检验,综合判定合格产品83批次,18批次产品不符合标准要求(见附表)。据陕西省眼镜产品质量监督检验所项目负责人赵宇介绍,这次抽查中发现的问题主要有三个:首先,本次抽检首次检出了交通讯号透射比和色极限方面的问题,这两项都是国家标准对太阳镜产品的强制性规定。如果超出国家标准要求,就可能导致佩戴者对交通信号红、黄、绿三种颜色分不清,或者因色弱无法辨别的情况,从而导致可能在驾驶中发生误判的情形。在抽检中,检测人员戴上这样的太阳镜进行了体验,发现绿色看起来是灰的,红色看起来是黄的,无法明确判别。如果驾驶员在白天戴着这样的太阳镜开车,很容易导致因误判而发生交通事故。其次,抽检发现,一是有些看起来很时髦、很洋气的太阳镜,镜片中心弯度特别大。这样的镜片会造成折射,视觉敏感的人戴这样的眼镜会产生看物体变形以及恶心的感觉。此外,一些产品还存在两只镜片着色深浅不一的问题,这样的眼镜会导致两只眼睛产生暗视觉差。
>>四招挑选太阳镜
1、买太阳镜一定要去正规的商场或门店,不要到街摊、地摊买;2、选购时注意看标识,太阳镜实行生产许可证管理,国内生产的要有生产许可证号,国外的要有正规的代理商和总经销;3、不要买弯度特别大的镜片,这样的镜片会产生视觉差,导致人头晕、恶心、不舒服;4、别买两只镜片着色深浅相差太大的太阳镜。
>>有的地方还在卖国Ⅳ油
车用汽油,本次共抽查了98家生产和经销企业的143批次产品,综合判定合格样品132批次,产品抽样合格率为92.3%。抽查发现有11批次产品不符合标准要求(见附表),涉及车用汽油产品的研究法辛烷值、甲醇含量、氧含量、硫含量、锰含量项目不合格。据陕西省能源质量监督检验所石油检验中心主任曹丽娜介绍,2014年10月1日,国Ⅴ新标准执行,但他们在抽查中发现,省内依旧有国Ⅳ标准的汽柴油销售。
(责任编辑:鑫报)










