
陕西省工商局流通领域商品质量抽检不合格商品名单。

陕西省工商局流通领域商品质量抽检不合格商品名单。
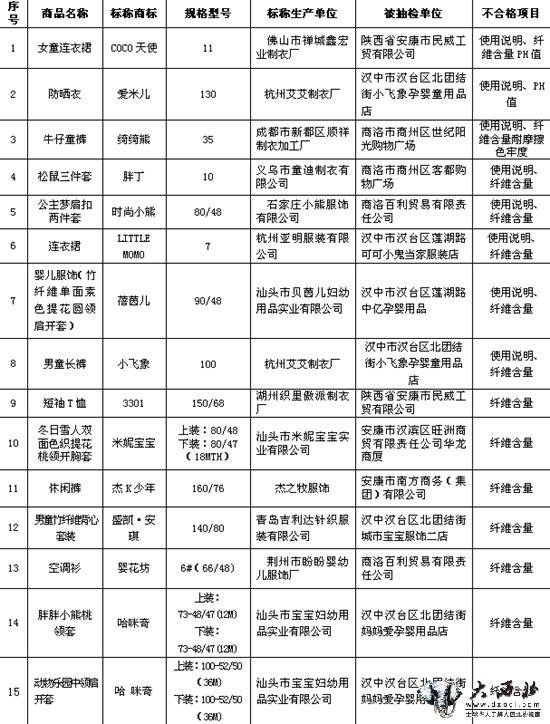
大西北网8月6日讯 据华商网报道 8月5日,陕西省工商局公布了近期流通领域儿童服装和床上用品质量抽检结果,曝光了20组不合格商品。其中,蓓茵儿、小飞象、婴花坊母婴用品榜上有名。
儿童服装抽检合格率不到五成
据了解,本次抽检,由陕西省工商局委托第三方检测机构,在汉中、安康、商洛三市对28家经销商户共抽取儿童服装、床上用品各30组样品。重点检测了商品使用说明、纤维成份分析、耐水色牢度PH值、可分解致癌芳香胺燃料等15项指标。
其中,儿童服装13组样品合格,不合格17组,合格率43.3%;床上用品19组样品合格,不合格11组,合格率63.3%。不合格儿童服装样品涉及COCO(酷酷)天使、爱米儿、绮绮熊、时尚小熊、蓓茵儿、小飞象、米妮宝宝、哈咪奇等14个标称品牌。不合格床上用品样品涉及欧品、冬冬宝、雅蒙家纺、盛芳庭、艳丽丝潔5个标称品牌。
使用说明、纤维成份、PH值不合格
陕西省工商局消费者权益保护处处长梁克强说,此次抽检共发现20组样品使用说明不合格。“按照国家规定,使用说明内容不规范、不完整即可判定该商品为不合格。而夸大虚假的使用说明会误导、欺骗消费者,侵害消费者的合法权益。”
“本次质量抽检发现,19组样品纤维成分不合格,存在带有误导消费者性质的不规范纤维名称和纤维含量标称与实测不符等问题。”梁克强说,发现了2组样品耐湿摩擦色牢度不合格,实测结果与产品标准要求均差半级。“色牢度不达标的服装遇到水、汗渍、唾液或物理摩擦时,燃料容易脱落和褪色,影响美观,且脱落的燃料分子或重金属离子可能通过皮肤被人体吸收而危害健康。”
“此次抽检共发现2组童装PH值不合格。”梁克强表示,正常情况下,人体皮肤表面的PH值呈弱酸性,衣物PH值超标,会破坏人体皮肤的酸碱环境,降低免疫力,容易引起皮肤过敏等各种疾病。
对20组严重不合格商品清查退市
梁克强表示,对于此次曝光的20组严重不合格商品,将在全省范围内组织开展市场清查退市,对8组使用说明单项不合格的商品,责令经营者退市整改,并通报样品标称生产企业所在地工商部门。
消费者如果发现经营者有继续销售以上不合格商品违法行为的,可通过拨打电话12315、发送12315手机短信、微信(shanxisheng12315)、腾讯微博(12315陕西工商百事通)、扫描二维码、登陆QQ平台(2941635368)、陕西工商门户网(www.snaic.gov.cn)等方式向12315陕西工商百事通投诉举报。
http://news.hsw.cn/system/2014/08/05/051990455.shtml











